Author Login Chief Editor Login Reviewer Login Editor Login Remote Office

Computer Engineering ›› 2026, Vol. 52 ›› Issue (3): 97-106. doi: 10.19678/j.issn.1000-3428.0070085

• Computer Vision and Image Processing • Previous Articles     Next Articles

Lightweight Target Detection Algorithm for UAV Images Based on Improved YOLOv8

TANG Ke*(), WEI Feiming, LI Dongying, YU Wenxian   

  1. Shanghai Key Laboratory of Beidou Navigation and Location Services, School of Electronic Information and Electronic Engineering, Shanghai Jiao Tong University, Shanghai 200240, China
  • Received:2024-07-09 Revised:2024-08-28 Online:2026-03-15 Published:2026-03-25
  • Contact: TANG Ke

基于改进YOLOv8的轻量化无人机图像目标检测算法

唐克*(), 魏飞鸣, 李东瀛, 郁文贤   

  1. 上海交通大学电子信息与电气工程学院北斗导航与位置服务上海市重点实验室, 上海 200240
  • 通讯作者: 唐克
  • 作者简介:

    唐克, 男, 硕士, 主研方向为人工智能、深度学习、自动目标识别

    魏飞鸣, 研究员

    李东瀛, 副教授

    郁文贤, 教授

  • 基金资助:
    上海航天先进技术联合研究基金(USCAST2022-32)

Abstract:

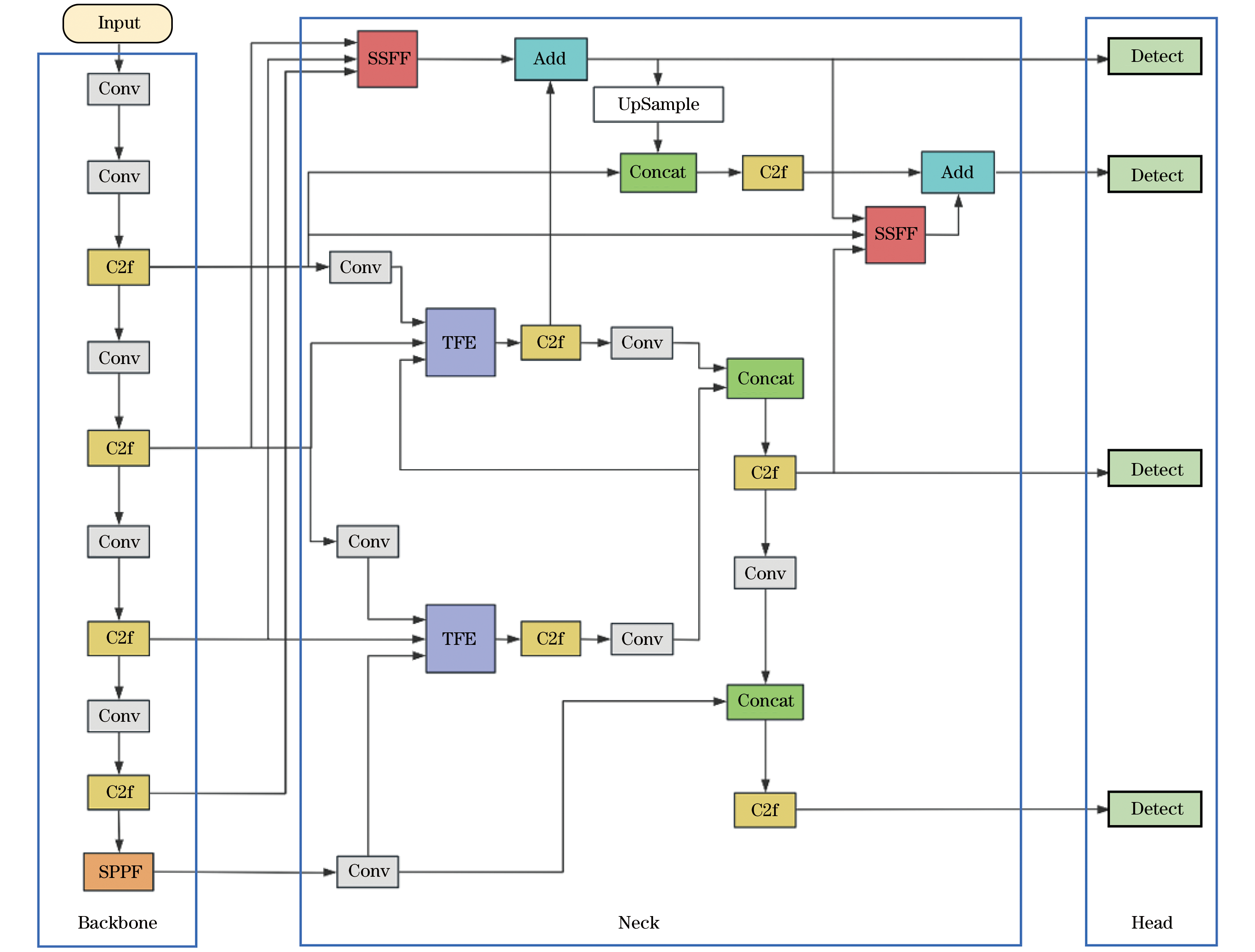
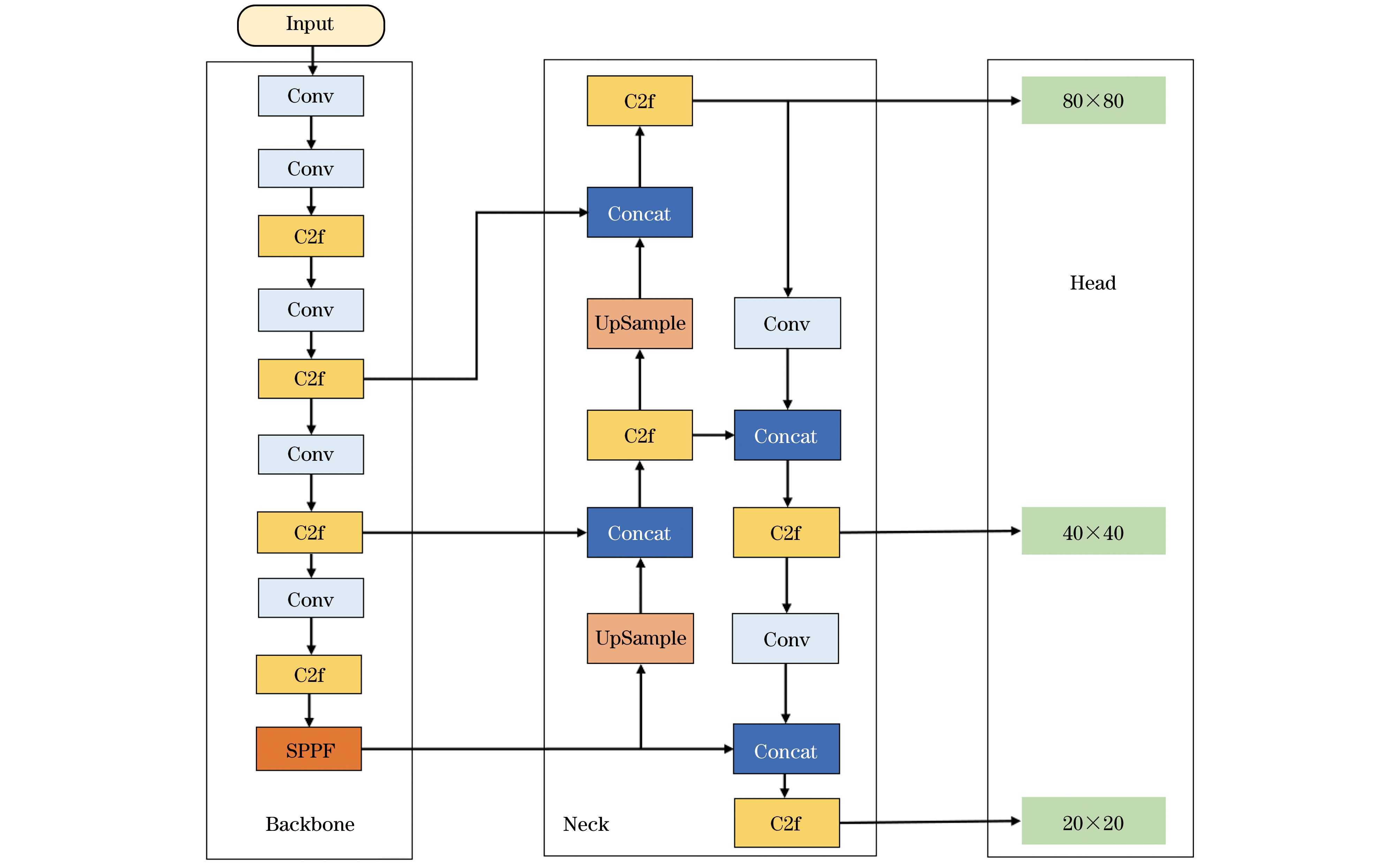
In view of missed and false detection phenomena caused by numerous small target instances and occlusions among targets in drone images, this paper proposes a lightweight small target detection algorithm for Unmanned Aerial Vehicle (UAV) images based on an improved YOLOv8. The Triple Feature Encoder (TFE) and Scale Sequence Feature Fusion (SSFF) modules are introduced in the neck to enhance the ability of the network to extract features at different scales. Furthermore, a Small Object Detection Head (SMOH) is designed and fused with the improved neck feature extraction network, and an additional detection head is also introduced to reduce the loss of small target features and enhance the recognition ability of the network for small targets. Additionally, considering the defects of Complete Intersection over Union (CIoU), a regression loss function, Wise-Inner-MPDIoU, is proposed by combining Wise-IoU, Inner-IoU, and Minimum Point Distance based IoU (MPDIoU). Finally, to realize the lightweight application requirements of the algorithm in mobile and embedded systems, amplitude-based layer-adaptive sparse pruning is performed to further reduce the model size while ensuring model accuracy. Experimental results demonstrate that, compared to the original YOLOv8s model, the improved model proposed in this paper improves mAP@0.5 by 6.8 percentage points, while reducing the number of parameters, amount of computation, and model size by 76.4%, 17.1%, and 73.5%, respectively. The proposed model is lightweight, improves detection accuracy, and has strong practical significance.

Key words: YOLOv8 algorithm, Unmanned Aerial Vehicle (UAV), small target detection, feature fusion, model pruning

摘要:

针对无人机图像中小目标实例多、目标间存在遮挡所导致的漏检和误检等现象, 提出一种基于改进YOLOv8的轻量化无人机图像小目标检测算法。首先, 在颈部引入三特征编码器(TFE)、尺度序列特征融合(SSFF)模块, 增强了网络对不同尺度特征的提取能力。接着, 设计小目标检测层(SMOH), 并将其与改进的颈部特征提取网络进行融合, 在头部引入一个额外的检测头, 减小小目标特征的损失, 增强网络对小目标的识别能力。然后, 针对完整交并比(CIoU)的缺陷, 结合适应交并比(Wise-IoU)、内部交并比(Inner-IoU)和最小点距离交并比(MPDIoU), 提出了一种回归损失函数Wise-Inner-MPDIoU。最后, 为了实现算法在移动端和嵌入式场景下的轻量化应用需求, 进行了基于幅度的层自适应稀疏化剪枝, 在保证模型精度的同时进一步压缩了模型大小。实验结果表明, 相比于原YOLOv8s算法模型, 改进后的模型在mAP@0.5提高6.8百分点的同时参数量、计算量、模型大小分别降低76.4%、17.1%、73.5%, 在检测精度与轻量化方面均取得了显著提升, 具有很强的实用价值。

关键词: YOLOv8算法, 无人机, 小目标检测, 特征融合, 模型剪枝